北河内薬剤師会事務局
〒575-0052
四條畷市中野3丁目5番28号
四條畷市立保健センター3階
TEL/FAX:072-877-8203
ホーム
≫
お知らせ
≫ 駐車許可及び駐車規制からの除外措置の運用の見直しについて
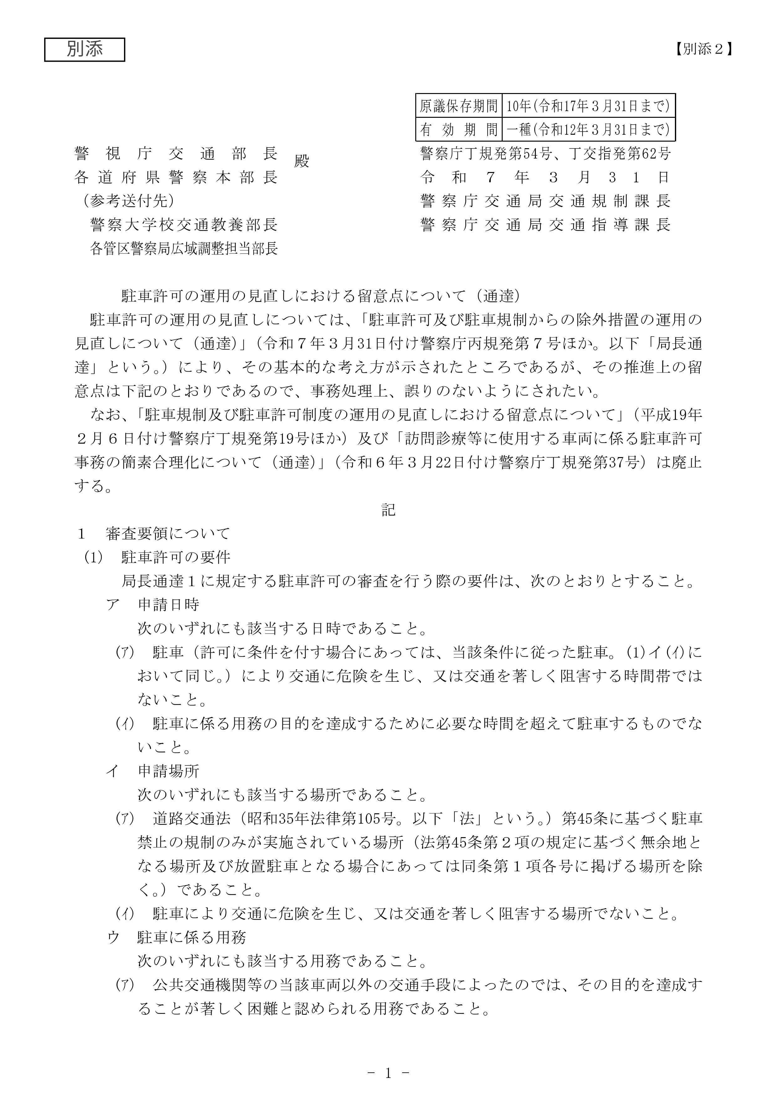
駐車許可及び駐車規制からの除外措置の運用の見直しについて